studio avant logo
Matthew Timpanelli Presenting UX
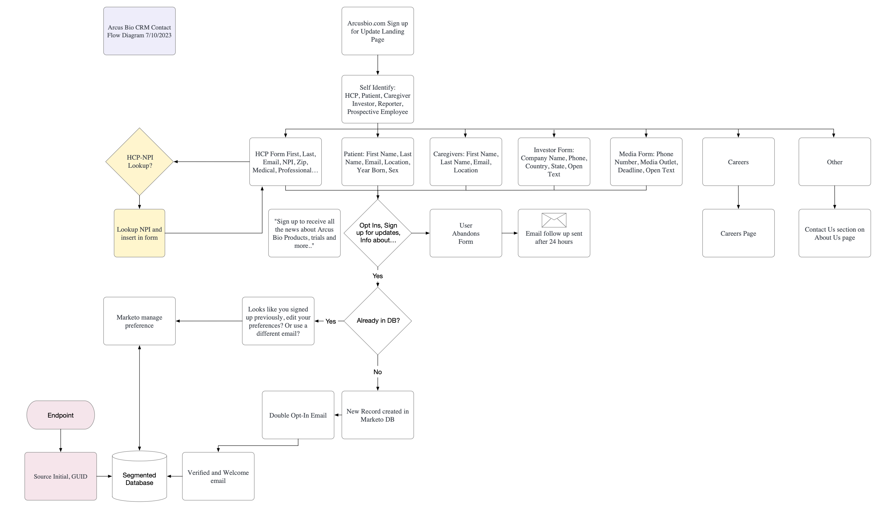
Presentation about User Experience Design.

About my career

I have begun my long career in IT and production design and have worked in publishing, entertainment, fashion, and advertising as well as a long stint in phrama. Although I have most of my experience in UX I consider myself more of a general creative and digital strategist.

Learn more about Psy-Sci

Work History

Publicis Health

Sr. UX Designer

I was contracted to work on Pfizer brands to help launch websites for label updates and was extended to continue to update websites and CRM campaigns as well as general UX support across Colab (an agency within an agency created to service Pfizer).

Wireframes, Sitemaps, User Journey, CRM Strategy, Product Design, Design Systems, Figma

Patient Stories for Hympavzi Example.
Bavencio Pitch Recap Video.

Mccann Health New Jersey

Sr. UX Architect

I worked on many brands to create websites, email campaigns, banners, apps, convention tactics, content strategy, research, competitive audits, and accesibility checks.

Ogilvy Health New Jersey

Sr. UI/UX Designer

I was brought on as a UI/UX Designer to work on the Bayer campaign and stayed on to work on many other brands and to form a UX team and promote UX across the agency.

User Interface Design, Team Building

Tocagen App Build.
Sanofi University
Sanofi University app landing.

Activate LLC

UX Lead

As a UX Developer I worked on many interesting projects for Novartis, Sanofi, 3M, Kymriah, The Medicines Company.

Digitas

UX Designer

I was hired to work on projects for a smaller company called phone valley and to help the company integrate into the larger Digitas parent company. I was brought into the core UX group.

UX Design, Motion Graphics, Wireframing, Interaction Design, Prototyping

Amex interaction Video.
Champion social media post
Champion Valentine's day post on facebook.

Kaplan Thaler

Digital Designer

Digital Designer work as well as TV storyboard, social media, etc.

The Daily

News Producer

I came on as a production designer and was promoted to sports producer and then to News Producer.

UX Design, Motion Graphics, Wireframing, Interaction Design, Prototyping

The Daily Image.
I Love NY logo
I love NY logo.

Saatchi & Saatchi

Web Producer

Web producer role for the I Love NY campaign website. Hired to be a content management system specialist helping out with producing content for the seasonal website. Duties included selecting, cropping, optimizing images as well as creating pages, editing copy, organizing content and managing deadlines.

Medscape

Production Coder

As a web production coder I was tasked with taking third party medical journals and articles to convert the html to XML to inject into the Medscape CMS. In addition to the coding work I was responsible for creating tests for medical professionals, working with editorial teams and producing content.

HTML, XML, CMS, Editorial

Medscape logo.
Spacestation Oncyber
Soulseek photo.

Soulseek

Creative Director

As a Creative Director for SLSK Records I managed artists, freelancers, events, contests, and projects assosiated with the label. We ran a remix contest with over 900 submissions, toured in europe, and released albums online and physically.

Sexy Hair - Institute of Courage

Freelance Graphic Designer

I was hired by Michael O'Rourke to create exhibition materials, package design, web design and many other tasks as a graphic designer for his school.

Illustration, Photo Retouching, Web Design, Package Design

Institute of Courage Logo
Spacestation Oncyber
Wall Street Reporter photo.

Wall Street Reporter

Studio Engineer (Audio)

As a Studio Engineer, I recorded interviews of CEOs and other C-suite executives and published the content on the website.

Bloomberg

Laptop Technician

Laptop Technician supporting users globally as part of the Help Desk.

IT

Bloomberg Image.
ICP logo
ICP photo.

ICP

Intern

As an intern I was handling payroll in addition to web production design and management. Special assignments included conducting moves for large companies such as McCann and general IT work.

Tibetan Museum

Intern

Assisted the collections and curatorial staff by conducting inventory and cataloging of the museum’s photographic archives, and supported exhibition preparation through the careful packing, unpacking, and handling of artifacts for display, following proper conservation and preservation practices.

Intern, Photo Archival, Exhibitions

Jacques Marchais Image.
check it out!